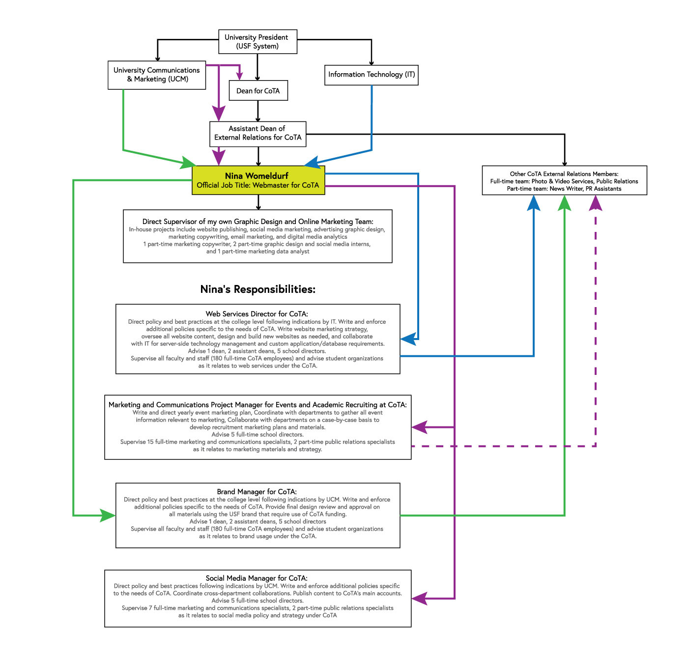
Staffing Chart 
USF College of The Arts (CoTA)
The chart below shows my current marketing and communications role at the USF College of The Arts. When I was originally hired, my position only consisted of the Web Services aspects and the college did not have an External Relations department. Over the course of 10 years, I inherited oversight of some marketing and communications tasks. I also earned the opportunity to directly influence the strategic efforts, and grow my own in-house team.  
Back to Top